
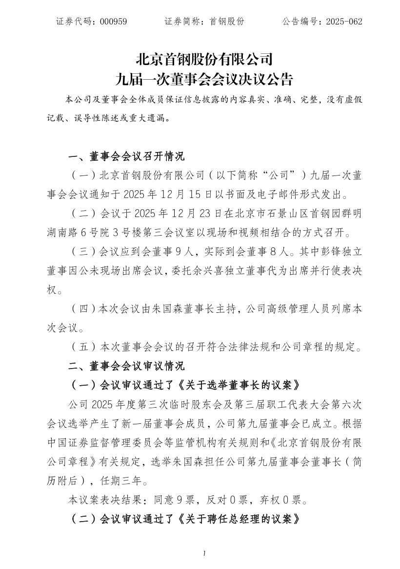
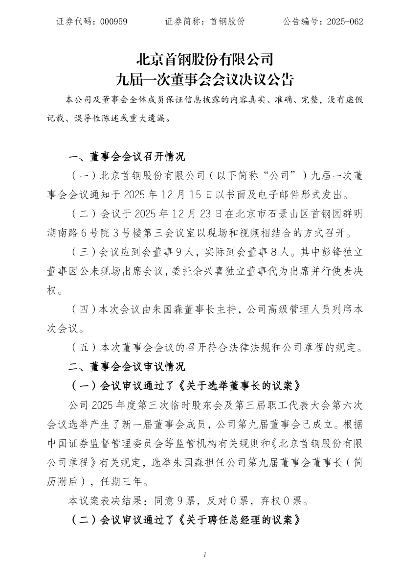
12月24日,首钢股份发布《北京首钢股份有限公司九届一次董事会会议决议公告》。会议选举朱国森担任公司第九届董事会董事长,聘任孙茂林为公司总经理,聘任乔雨菲为公司董事会秘书,聘任赵鹏、谢天伟、徐海卫为公司副总经理,聘任刘同合为公司总会计师,聘任乔雨菲为公司总法律顾问。
董事会会议审议情况
(一)会议审议通过了《关于选举董事长的议案》
公司2025年度第三次临时股东会及第三届职工代表大会第六次会议选举产生了新一届董事会成员,公司第九届董事会已成立。根据中国证券监督管理委员会等监管机构有关规则和《北京首钢股份有限公司章程》有关规定,选举朱国森担任公司第九届董事会董事长(简历附后),任期三年。本议案表决结果:同意9票,反对0票,弃权0票。
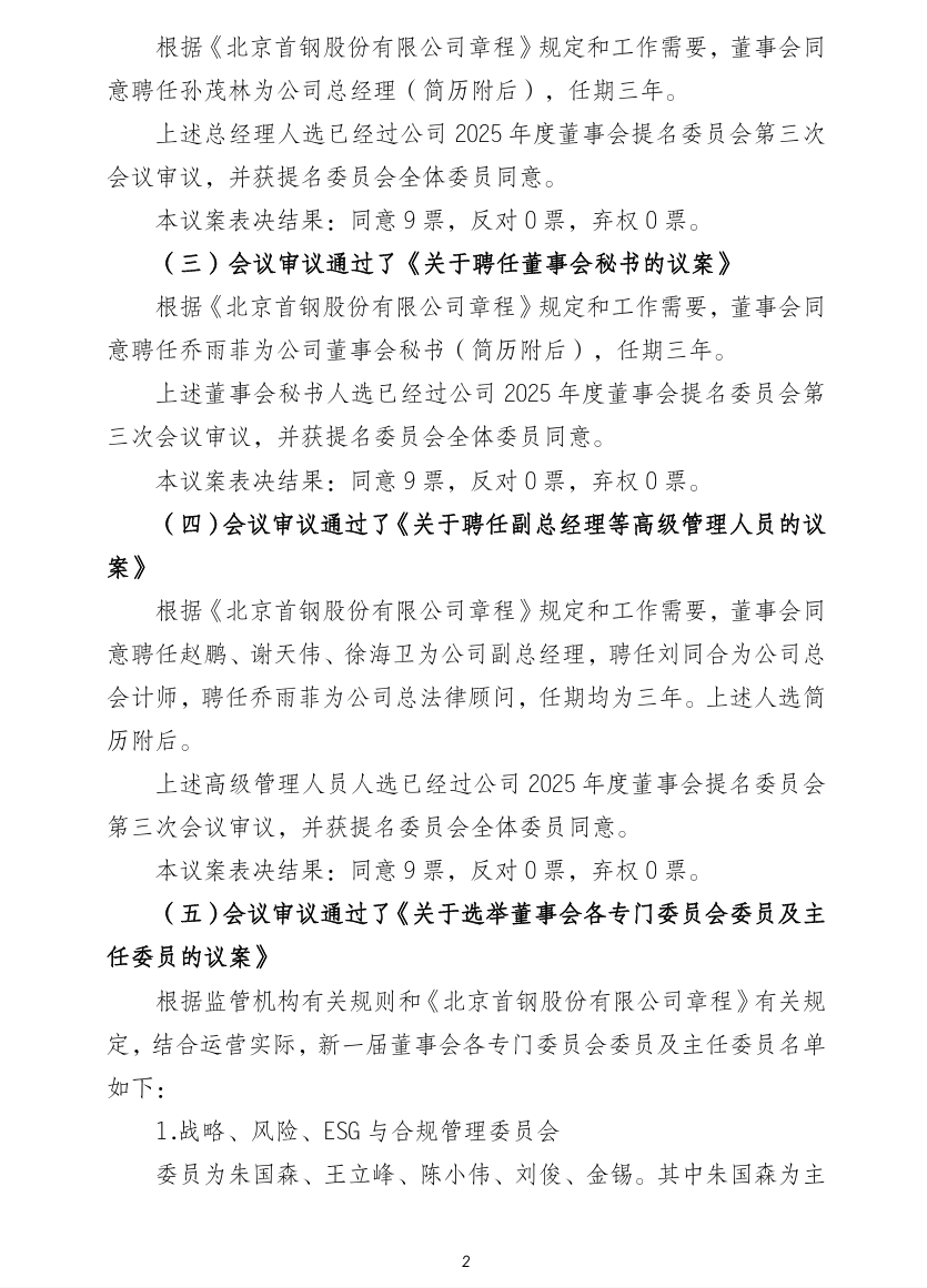
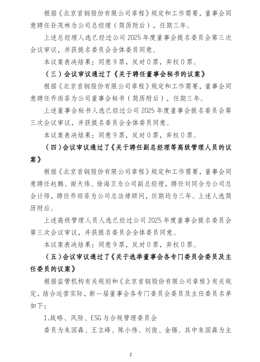
(二)会议审议通过了《关于聘任总经理的议案》
根据《北京首钢股份有限公司章程》规定和工作需要,董事会同意聘任孙茂林为公司总经理(简历附后),任期三年。上述总经理人选已经过公司2025年度董事会提名委员会第三次会议审议,并获提名委员会全体委员同意。本议案表决结果:同意9票,反对0票,弃权0票。
(三)会议审议通过了《关于聘任董事会秘书的议案》
根据《北京首钢股份有限公司章程》规定和工作需要,董事会同意聘任乔雨菲为公司董事会秘书(简历附后),任期三年。上述董事会秘书人选已经过公司2025年度董事会提名委员会第三次会议审议,并获提名委员会全体委员同意。本议案表决结果:同意9票,反对0票,弃权0票。
(四)会议审议通过了《关于聘任副总经理等高级管理人员的议案》
根据《北京首钢股份有限公司章程》规定和工作需要,董事会同意聘任赵鹏、谢天伟、徐海卫为公司副总经理,聘任刘同合为公司总会计师,聘任乔雨菲为公司总法律顾问,任期均为三年。上述人选简历附后。
上述高级管理人员人选已经过公司2025年度董事会提名委员会第三次会议审议,并获提名委员会全体委员同意。本议案表决结果:同意9票,反对0票,弃权0票。
全文如下:








内容来源:首钢股份
版权说明:版权归原作者所有,如有侵权请联系删除;文章内容属作者个人观点,不代表本报观点和立场。转载请注明来源;文章内容如有偏颇,敬请各位指正;如标错来源,请跟我们联系。
欢迎与世界金属导报合作,电话 18810506859(微信同号)
