

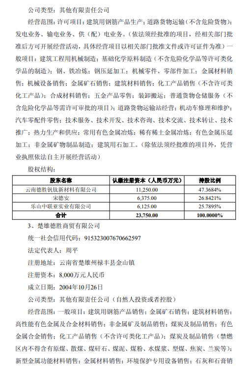
2026年4月16日,方大特钢科技股份有限公司发布关于南昌沪旭对外投资的进展公告,2022年3月,南昌沪旭钢铁产业投资合伙企业(有限合伙)(以下简称“南昌沪旭”“基金”“合伙企业”)出资 85亿元、江西方大钢铁集团有限公司(以下简称“方大钢铁”)出资5亿元成立江西方大钢铁集团企业投资有限公司(以下简称“钢铁企投”)。2026年3月23日,钢铁企投与宋德安、戴玲英及童秀云签署了《股权转让协议》,钢铁企投以24.5亿元现金出资购买宋德安持有的云南德胜钒钛新材料有限公司29.54%股权、四川德胜集团钒钛有限公司26.84%股权及楚雄德胜商贸有限公司1.53%股权,戴玲英持有的云南德胜物流有限公司51%股权及四川恒大矿业有限公司 98%股权,童秀云持有的四川恒大矿业有限公司2%股权。
2026年4月13日,标的公司完成了其他股东出具放弃优先购买权的股东会决议并完成了钢铁企投认可的标的公司章程的工商备案。2026年4月15日,钢铁企投将第一笔款(股权转让价款的50%),足额支付至交易双方在银行开立的三方监管账户。上述交易尚需进行经营者集中申报审查,能否取得批准或核准以及最终取得批准或核准的时间均存在不确定性,敬请广大投资者审慎决策、注意投资风险。
交易完成后,钢铁企投将控股云南德胜物流有限公司、云南德胜钒钛新材料有限公司、四川德胜集团钒钛有限公司、四川恒大矿业有限公司。






据四川德胜集团官网介绍,公司前身为大渡河钢铁股份有限公司,于1997年改制而成,现有员工9000余人。长期以来,集团秉持“产业报国”的愿景,紧随国家战略,深耕实体经济,是一家以钒钛新材料为核心主业,控股及参股业务涉及现代农业、新能源、先进制造等领域的大型综合性产业集团。集团是全球五大产钒企业,拥有西部最具竞争力的钢铁生产基地。在四川、云南组成了从矿山开采、煤化工、现代物流、提钒冶炼、高强度含钒抗震钢筋生产到选钛及钒钛深加工的资源综合利用循环经济完整产业链。目前,控股公司钢铁产能600万吨,参股公司钢铁产能1000万吨,钒产品2万吨,年营业收入500亿元以上。2025年,集团位列“中国企业500强”第480位,“中国制造业企业500强”第251位,以及“中国民营企业500强”第241位。
截至2023年,云南德胜已成为拥有6家具有独立法人资格的企业集团,构建了涵盖矿产开发、现代物流、能源化工、钢铁冶炼及压延加工、发电、国际贸易等为一体的全产业链。公司年产能达到150万吨铁、150万吨钢、150万吨材的生产规模,年产值50亿元,吸纳就业3000多人。致力于构建绿色钒钛全产业链的钒钛金属生态产业园分两期建设。一期依托现有生产厂区聚集发展,建设年产300万吨含钒抗震钢材、20万吨绿色钒钛钢铁综合生产基地,同步在牟定县开发建设年采选200万吨铁精粉、10万吨钛精粉的绿色矿山;二期在夯实钒钛钢铁主业的基础上,大力发展钒钛新材料,拟采用行业内最先进的“氢基竖炉+熔分电炉”新工艺,实现钒与钛的有效分离,开发钒系列产品。
辽宁方大集团实业有限公司是一家以炭素、钢铁、医药、商业、航空五大板块为核心的跨行业、跨地区、多元化、具有较强国际竞争实力的大型企业集团,方威现任辽宁方大集团实业有限公司董事局主席。全资子公司江西方大钢铁集团有限公司,已是一家以钢铁为主业,向汽车弹簧、矿业、国内外贸易、房地产等行业多元发展的大型钢铁联合企业,旗下方大特钢是中国弹簧扁钢和汽车板簧精品生产基地,是国家4A级旅游景区;方大萍钢是中国建筑用钢最大生产企业之一;达州钢铁是西南地区重要的钒钛钢铁精品生产基地。公司年产钢能力2000万吨,现有在岗员工2万余人。
加上德胜集团的控股公司钢铁产能600万吨,参股公司钢铁产能1000万吨,辽宁方大集团控股、参股的公司钢铁产能将超3000万吨!
内容来源:方大特钢
版权说明:版权归原作者所有,如有侵权请联系删除;文章内容属作者个人观点,不代表本报观点和立场。转载请注明来源;文章内容如有偏颇,敬请各位指正;如标错来源,请跟我们联系。
欢迎与世界金属导报合作,电话 18810506859(微信同号)
