游客您好,您还没有登录哦! 免费注册|登录
您的位置:首页  > 今日头条  > 正文
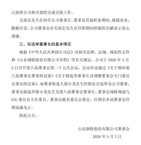
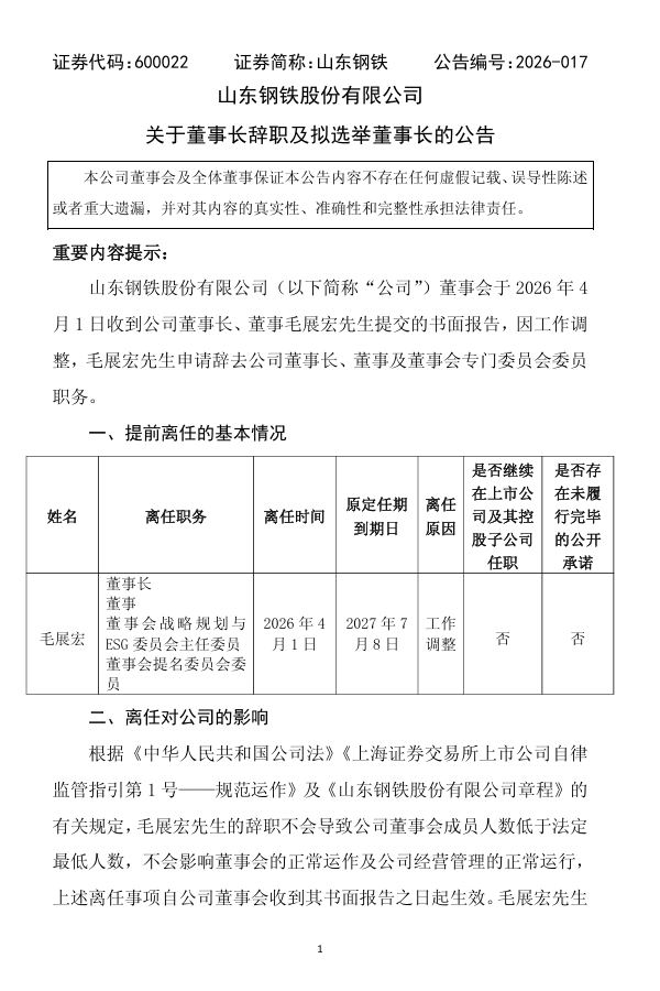
郭小龙拟任山钢股份董事长!已任山钢集团总经理!
信息来源:世界金属导报      时间:2026-04-03 16:51:05


通用图++报社长条.png

据厚道山钢官方微信公众号消息,4月1日,山钢集团领导班子会议召开,宣布有关任免决定:郭小龙同志任山钢集团党委委员、常委、副书记、董事、总经理;毛展宏同志不再任山钢集团党委副书记、常委、委员、董事、总经理职务。

山1.png

4月2日,山钢股份干部会议召开。山钢集团党委书记、董事长张宝才,党委副书记、董事、总经理郭小龙,党委副书记、董事迟明杰出席。会议宣布了山钢集团党委调整山钢股份领导班子的决定:郭小龙同志任山东钢铁股份有限公司党委委员、书记,推荐为山东钢铁股份有限公司董事、董事长人选;毛展宏同志不再任山东钢铁股份有限公司党委书记、委员,不再推荐为山东钢铁股份有限公司董事长、董事。

山1.png

4月3日,山东钢铁股份有限公司发布公告,公告显示,董事候选人郭小龙先生经股东会选举为公司董事,董事会拟选举郭小龙先生为第八届董事会董事长、董事会战略规划与ESG 委员会主任委员、董事会提名委员会委员,任期至本届董事会任期届满为止。

山2.png
山3.jpg

据以上消息,郭小龙同志已任山钢集团党委委员、常委、副书记、董事、总经理,山东钢铁股份有限公司党委委员、书记、董事,拟任山东钢铁股份有限公司第八届董事会董事长、董事会战略规划与ESG委员会主任委员、董事会提名委员会委员。

山4.png

郭小龙,男,1977年10月生,中共党员,1999 年武汉汽车工业大学材料科学与工程系金属材料与热处理专业毕业后参加工作。现任山东钢铁集团有限公司党委副书记、董事、总经理,山东钢铁股份有限公司党委书记、董事。历任宝山钢铁股份有限公司热轧厂纪委书记/工会主席、镀锡板厂党委书记,宝山钢铁股份有限公司湛江钢铁党委副书记/纪委书记,宝山钢铁股份有限公司纪委常委、湛江钢铁党委副书记/纪委书记,宝山钢铁股份有限公司湛江钢铁副总经理,宝山钢铁股份有限公司钢管条钢事业部党委副书记/总经理、总经理助理兼钢管条钢事业部党委副书记/总经理,宝山钢铁股份有限公司总经理助理兼运行中心(安全监督部)总经理(部长)、采购经营管理办公室主任等职务。

内容来源:山钢股份公告、厚道山钢等

版权说明:版权归原作者所有,如有侵权请联系删除;文章内容属作者个人观点,不代表本报观点和立场。转载请注明来源;文章内容如有偏颇,敬请各位指正;如标错来源,请跟我们联系。

欢迎与世界金属导报合作,电话 18810506859(微信同号)






分享到:

还没有评论,快来抢沙发!

关于我们        会员服务       版权声明       网站地图

友情链接:    国家科技图书文献中心     中国钢铁工业协会     中国金属学会     冶金工业信息标准研究院     冶金信息网     钢铁标准网    

本网站所有内容均属世界金属导报社所有,未经《世界金属导报》书面授权,请勿以任何方式转载,否则即为侵权。
地址:(中国)北京市东城区灯市口大街74号(邮编:100730)
京ICP备11022607号-15 Copyright @ 2004-2021 by www.worldmetals.com.cn www.worldmetals.cn. all rights reserved