游客您好,您还没有登录哦! 免费注册|登录
您的位置:首页  > 今日头条  > 正文
关于中国房地产低碳排放钢的合作声明正式发布
信息来源:世界金属导报      时间:2024-12-06 22:36:04

以下文章来源于世界钢铁协会 ,作者世界钢铁协会

世界钢铁协会今日宣布,与中国钢铁工业协会和香港城市土地学会合作,正式发布关于推动低碳排放钢在中国房地产行业应用的合作声明(下称《合作声明》),以加速钢铁市场向低碳排放钢的转型,助力中国房地产行业减少碳排放。


房地产1.jpg
11月27日和29日,《合作声明》的签署方代表分别汇聚香港和北京,就进一步推动低碳排放钢在中国房地产行业的应用展开研讨。
房地产2.jpg

发布《合作声明》的目的,是让中国主要的房地产和钢铁企业自愿承诺推广低碳排放钢的使用。

钢铁生产是全球碳排放的主要来源之一,约占全球化石燃料使用直接排放的7-9%。作为世界上最大的钢铁生产和消费国,中国在该行业的脱碳进程中发挥着关键作用。同时,房地产行业约占中国钢铁消费的30%,因此在推动低碳排放钢的需求方面具有较大潜力。

承诺签署《合作声明》的企业及机构同意将致力于:
1.  提升钢铁产品生命周期的碳排放数据披露和透明度
2.  在可行的情况下,在房地产项目的采购过程中纳入低碳排放钢的采购选项
3.  加强合作以应对低碳排放钢的成本和其他挑战
4.  推动共同认可的适用于全球及本地市场的低碳排放钢标准

来自世界钢铁协会的会员企业中国宝武集团宝钢股份、河钢集团、首钢集团、南钢集团、包钢集团以及安赛乐米塔尔等企业签署了《合作声明》,首批签署的企业及机构还包括恒隆地产、太古地产、瑞安地产、远洋集团等领先的房地产开发企业和相关支持机构。


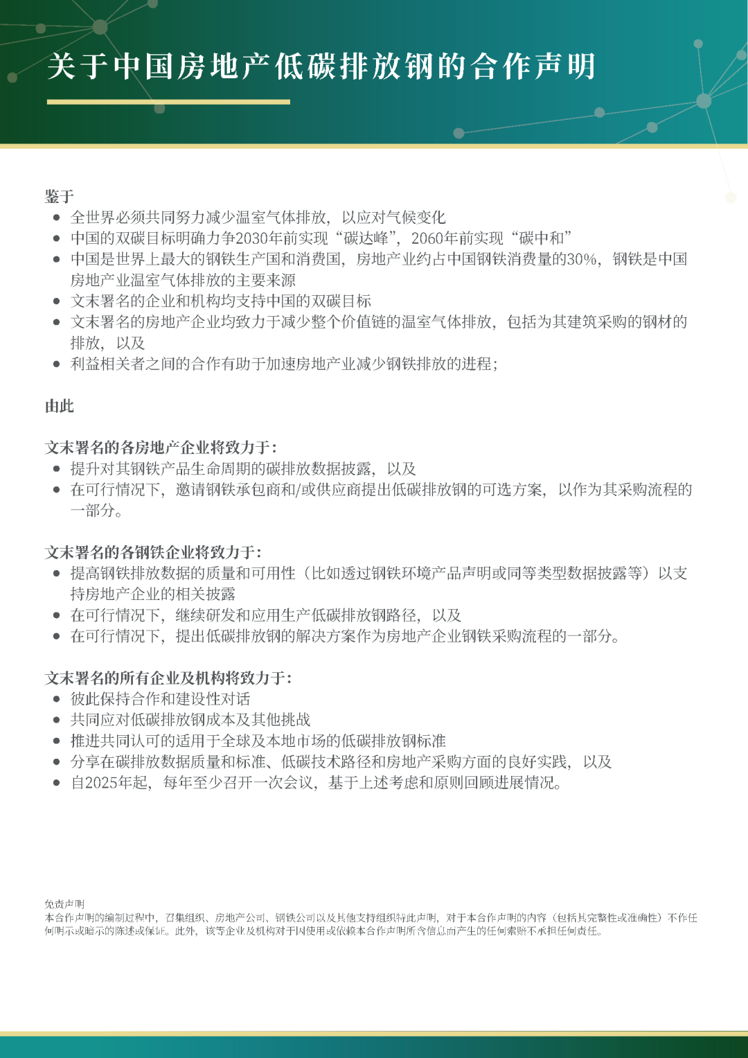
关于中国房地产低碳排放钢的合作声明:
房地产3.png
房地产4.png


内容来源: 世界钢铁协会

版权说明:版权归原作者所有,如有侵权请联系删除;文章内容属作者个人观点,不代表本报观点和立场。转载请注明来源;文章内容如有偏颇,敬请各位指正;如标错来源,请跟我们联系。


欢迎与世界金属导报合作,电话 18810506859(微信同号)


分享到:

还没有评论,快来抢沙发!

关于我们        会员服务       版权声明       网站地图

友情链接:    国家科技图书文献中心     中国钢铁工业协会     中国金属学会     冶金工业信息标准研究院     冶金信息网     钢铁标准网    

本网站所有内容均属世界金属导报社所有,未经《世界金属导报》书面授权,请勿以任何方式转载,否则即为侵权。
地址:(中国)北京市东城区灯市口大街74号(邮编:100730)
京ICP备11022607号-15 Copyright @ 2004-2021 by www.worldmetals.com.cn www.worldmetals.cn. all rights reserved