
《国家鼓励的工业节水工艺、技术和装备目录(2025年版)》公示
根据《关于征集2025年国家工业节水工艺、技术和装备的通知》(工信厅联节〔2025〕79号)要求,经企业申报、省级有关主管部门及有关行业协会和中央企业推荐、专家评审等,工业和信息化部、水利部共同组织编制了《国家鼓励的工业节水工艺、技术和装备目录(2025年版)》。现予公示,如有异议,请在公示期内与我们联系,并提交相关证明材料。
工业和信息化部办公厅
2025年9月4日
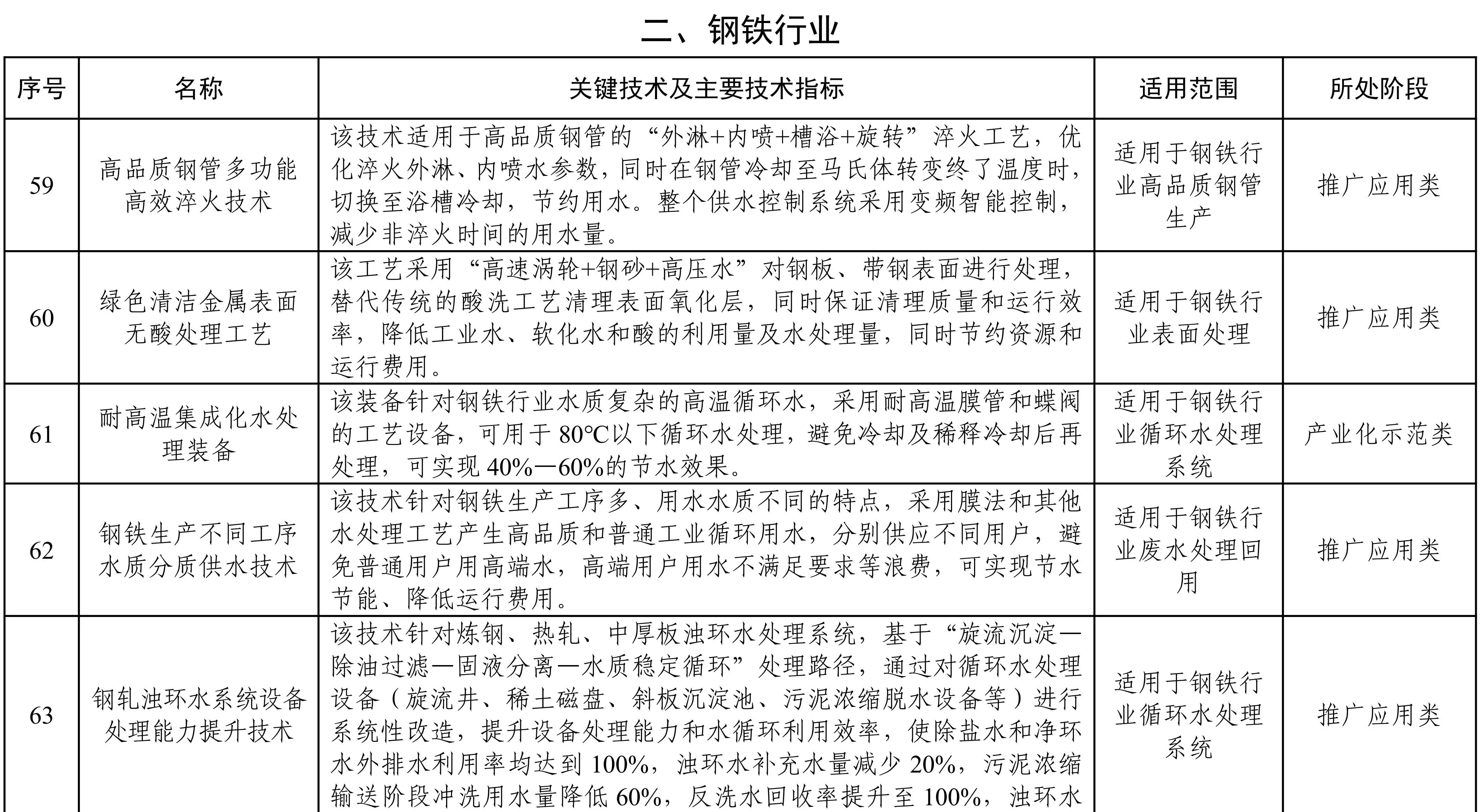
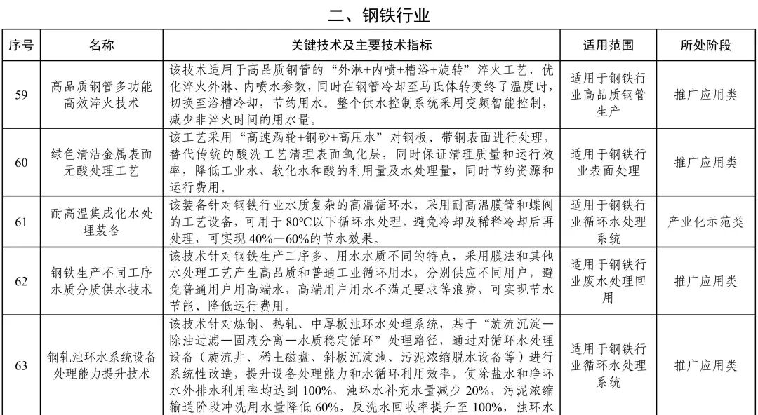
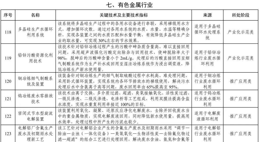
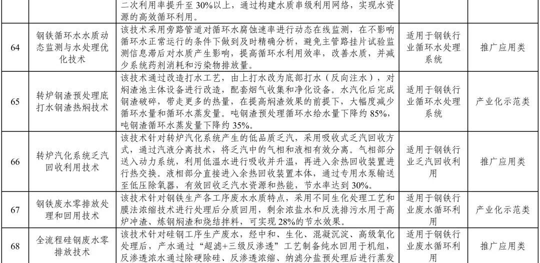
钢铁行业及有色金属行业涉及内容如下:





1 | |
2 | |
3 |
● 内容来源:工业和信息化部
● 版权说明:版权归原作者所有,如有侵权请联系删除;文章内容属作者个人观点,不代表本院观点和立场。转载请注明来源;文章内容如有偏颇,敬请各位指正;如标错来源,请跟我们联系。
欢迎与冶金工业信息标准研究院合作,电话 18810506859(微信同号)
