
各省、自治区、直辖市及计划单列市、新疆生产建设兵团工业和信息化主管部门、大数据产业主管部门:
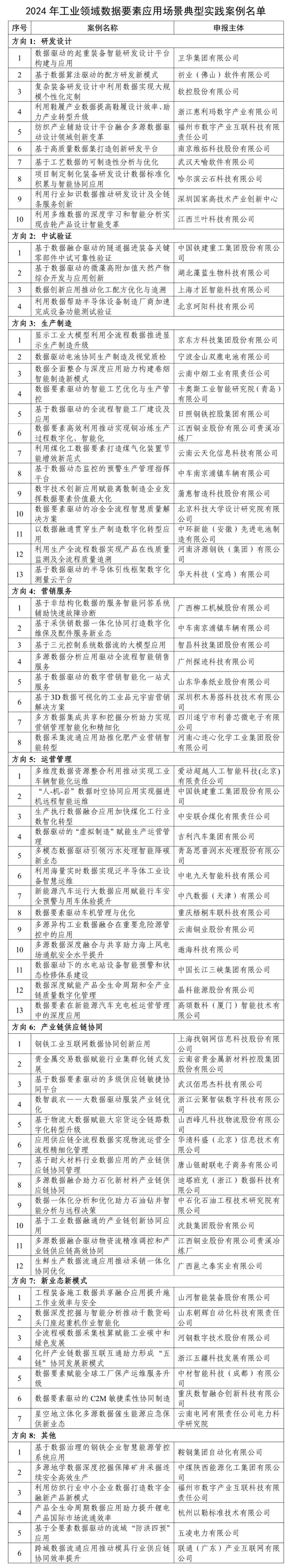
为深入贯彻落实《中共中央 国务院关于构建数据基础制度更好发挥数据要素作用的意见》,按照全国新型工业化推进大会部署要求,根据《工业和信息化部办公厅关于组织开展2024年工业领域数据要素应用场景征集工作的通知》(工信厅信发函〔2024〕331号),经申报主体自主申报、地方推荐、专家评审、网上公示,确定了2024年工业领域数据要素应用场景典型实践案例名单(见附件),现予以公布。
请各地区加大支持力度,推动优秀成果规模化应用,促进数据要素赋能新型工业化。
工业和信息化部办公厅
2025年1月14日

推荐阅读
